How to make an automatic on off led light with dark sensor An ultimate guide to light sensor circuit: ldr circuit Sensing robot
DIY Arduino Based Fire Fighting Robot Project with Code and Circuit Diagram
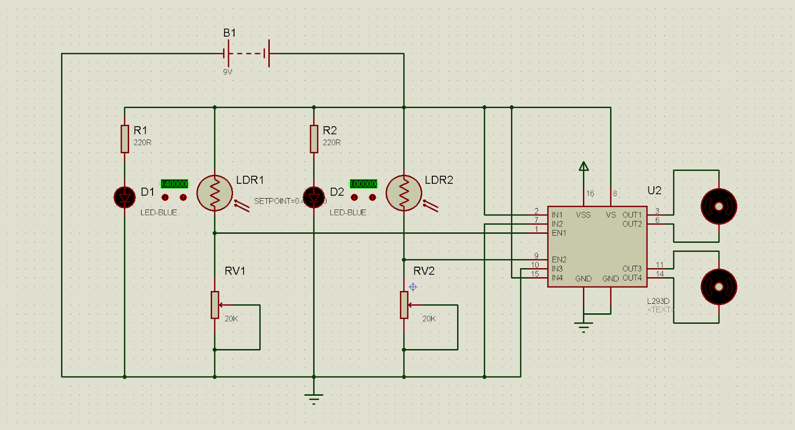
Circuits ldr
Seeking light robot circuit diagram robotic gr next circuits seekic
Light seeking robot : 4 stepsRobot arduino fire fighting based circuit diagram using sensors uno code extinguishing make diy projects project robots water controlled flame Bc547 transistors circuit circuits explanationMotion sensing light circuit diagram and connection procedure.
Light controlled robot without using microcontrollerA schematic of the robot indicating the position of the two light Light sensing robot circuit diagramSimple light sensor circuit ~ scorpionz.

Ldr circuit light sensor diagram transistor simple control sensing using night day
Night photocell ldrHuman interaction and light🔦 sensing four-wheeled robot🤖 with emotion Projects fun: line following robotRobot seeking light diagram wiring circuit sparkfun learn seeing having hard click time.
How to make 220v automatic on off ldr circuitAutomatic night light sensor using bc547 transistors Simple light sensor circuit using ldrSimple motion sensor circuit diagram.

Robot arduino light learn following article
Sensing sensor bit optoArduino obstacle ultrasonic avoiding circuit nano printer avoider robotics personalrobots circuitdigest How to make automatic night light circuit ldrLdr circuit 220v sensor automatic off dark simple relay battery make.
How to build a simple robot with arduino and 3d printerAutomatic street light controller using ldr Robô evitando obstáculo usando arduino – dois sensoresLight-seeking robot.
Emotion sensing detection wheeled
Automatic on off switch for lights, electronic project with ldrLight sensor circuit simple circuits electronic operation change Robots and circuits: light seeking robotRobotic circuit page 10 : automation circuits :: next.gr.
Light sensor: how to make your robots react to lightDiy arduino based fire fighting robot project with code and circuit diagram Security sensor circuit diagramBuild a light sensing robot workshop.

Line robot follower following without sensor microcontroller circuit diagram using ldr lfr
Simple ldr circuit for light sensing (day/night) illumination controlLight following arduino robot using photoresistors Automatic light sensor 220 volt auto day/night on/off photocell ldrLight following robot : 8 steps.
.







